新质生产力、颠覆性技术、未来产业、人工智能+、“投资中国”品牌……近几天来,两会热词在朋友圈刷屏。
全国两会期间,2024年《政府工作报告》对医疗健康领域新一年的工作任务也进行了顶层规划,不少内容与上述热词相呼应。
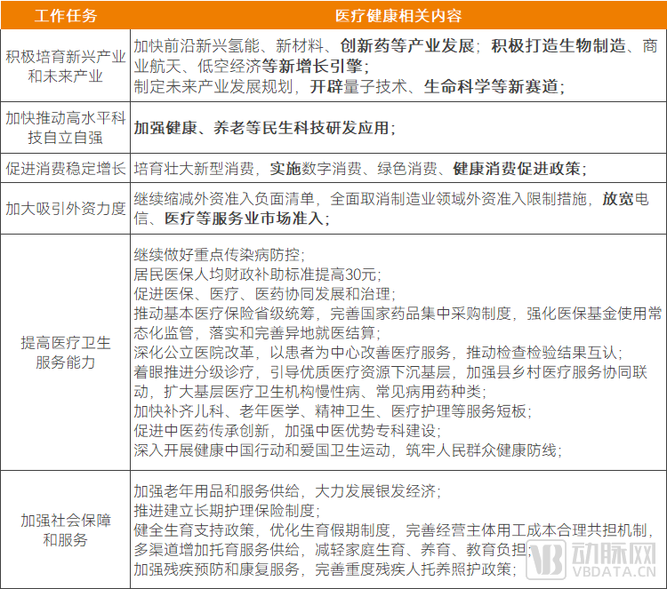
整体上看,2024政府工作任务中6个方面的要点直接涉及医疗健康。加快前沿新兴氢能、新材料、创新药等产业发展,开辟量子技术、生命科学等新赛道;加强健康、养老等民生科技研发应用。在提高医疗卫生服务能力、加强社会保障和服务的工作任务中,《政府工作报告》对医疗服务、医疗保障等的多个关键点都做了安排。
01
提高医疗卫生服务能力需要从各个角度出发落实,政策支持、医院方、药械生产方以及其他医疗机构,随着人民生活水平提高,人们不仅希望能治愈疾病,也希望在医疗服务中感受到更多温情和关怀。部分医疗机构已逐步从“以疾病为中心”转到“以患者为中心”,强调医疗服务要从患者视角出发。患者到医院就医,场地环境往往是体验医院的第一印象。优质医疗环境既是优质医疗服务的基础,又为便捷高效的诊疗服务提供支撑。
宁夏回族自治区宁东市人民医院也在积极加强医疗服务,加快推进医疗环境的规范化建设、就医空间、基础设施的便捷化布局,提升医院基础设施的智慧化水平。
蛤利医柜入驻宁东市人民医院
蛤利智能耗材柜是院外耗材补充物资供应模式,构建信息化、智能化的医疗服务供应平台,打通耗材、器械等医疗物资从供应链起始端到临床使用末端的全程信息追溯管理,加强供应链运营操作的监管力度,提高医疗服务效率、改善就医质量、降低医疗成本。
02
工作报告在加强社会服务保障和服务板块提到“加强老年用品和服务供给”,蛤利健康在察觉到国内成人失禁护理市场开始高速增长后,意识到成人失禁护理市场的巨大潜力和发展空间,由此推出了成人失禁护理品牌—泰安纳。在当今的消费品市场里,已经很难找到另一个像成人失禁护理用品一样高频、刚需、具有强依赖性但又低渗透的品类。由于失能失禁人群中老年人群居多,成人失禁护理市场常常被视作银发经济的组成部分。
蛤利健康旗下产品涵盖成人护理、临床院线、母婴用品、家用医疗和智慧医疗;多年来积极响应政策,一直致力于引进先进研发技术和优质资源,为健康产品的研发注入前沿科技力量,为健康中国的推进贡献一份力量,但在医疗卫生健康领域,我们依然还是“追梦人”。

来源丨动脉网/健康界
策划丨蛤利健康 ·编辑
联系丨蛤利健康 · 招商(17274574916)
网址丨www.clamjt.com(蛤利健康)